科大首页
——友情链接——
辽宁省教育厅
辽宁省本科教学网
中华人民共和国教育部
新华网新华思政
首页
机构设置
部门介绍
部门领导
教学建设科
实践教学科
教务科
学籍学位管理科
教师教学发展中心
信息导航
专业建设
课程建设
教学改革
教学名师
先进组织及个人
其它建设
教务管理
学籍学位
实践教学
教材管理
教育技术
资料下载
教学建设相关表格
教务管理相关表格
学籍学位相关表格
实践教学相关表格
教师培训相关表格
国家高等教育智慧教育平台
考试信息
考试安排
考试通报
外语成绩
培养方案
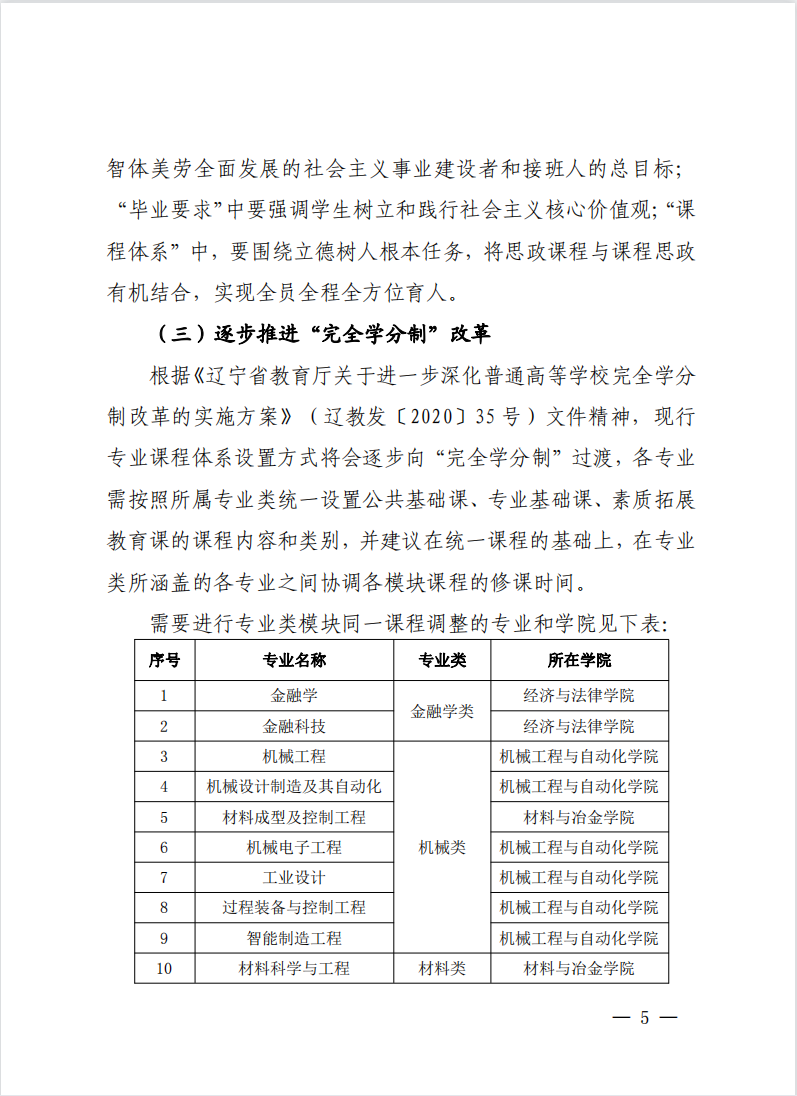
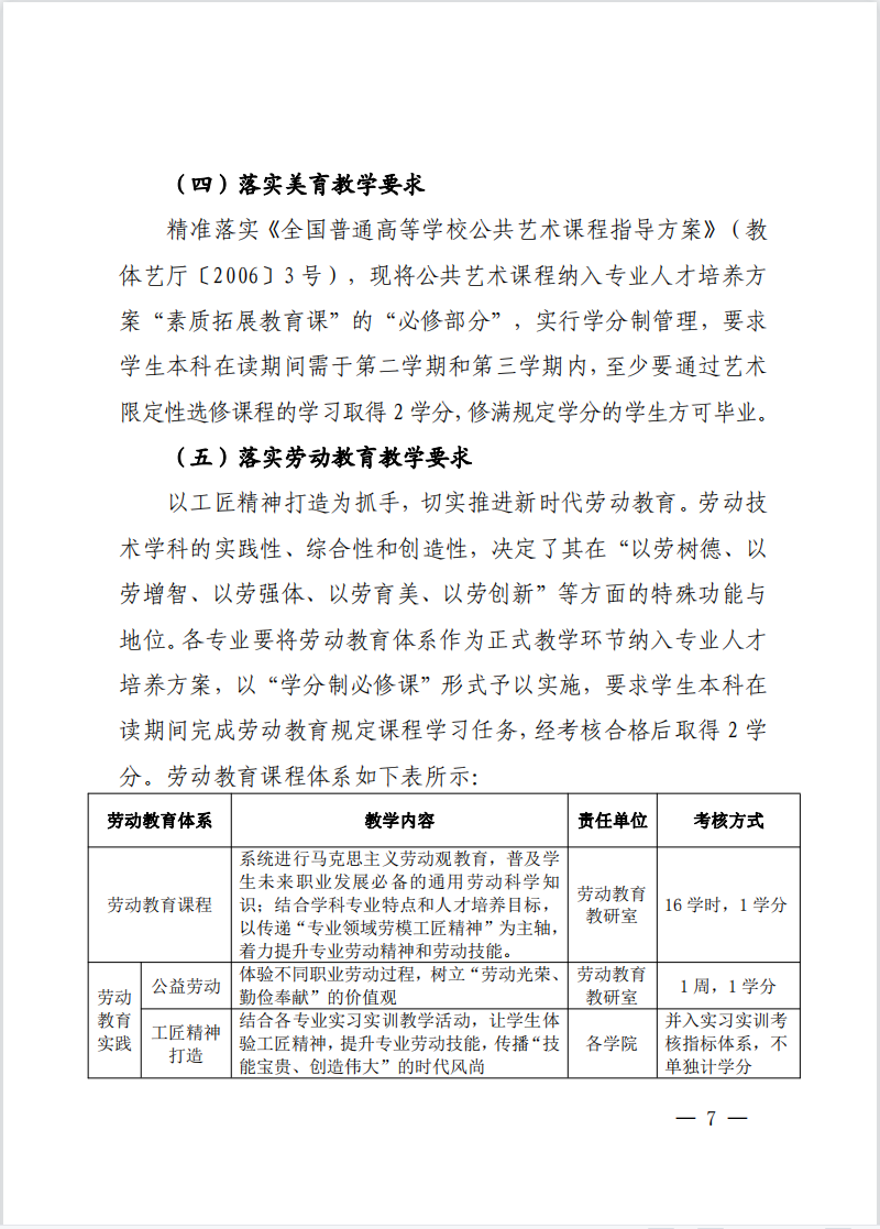
2021版
立项查询
教改立项
课程立项
教材立项
实验教改立项
实验室开放立项
您目前的位置:
首页
>>
校发教学文件
>>
2021年
>> 正文
马博在线手机版(大中国区)校发〔2021〕18号:马博在线手机版(大中国区)2021版本科专业培养方案修订意见
发布日期:2021-04-28
相关附件
马博在线手机版(大中国区)校发〔2021〕18号:马博在线手机版(大中国区)2021版本科专业培养方案修订意见
马博在线手机版(大中国区)校发〔2021〕18号附件1 全校公共基础课
马博在线手机版(大中国区)校发〔2021〕18号附件2 全校专业基础课
马博在线手机版(大中国区)校发〔2021〕18号附件3 全校素质拓展教育课程
马博在线手机版(大中国区)校发〔2021〕18号附件4 部分集中性实践环节安排表
马博在线手机版(大中国区)校发〔2021〕18号附件5 全校性课外活动和社会实践项目
马博在线手机版(大中国区)校发〔2021〕18号附件6 全校公共基础课、专业基础课及其他全校性课程的关联度矩阵
马博在线手机版(大中国区)校发〔2021〕18号附件7 2021版专业人才培养方案模板
马博在线手机版(大中国区)校发〔2021〕18号附件8 全校文献检索课程安排
马博在线手机版(大中国区)校发〔2021〕18号附件9 全校思政类课程安排
马博在线手机版(大中国区)校发〔2021〕18号附件10 工程训练中心开设实践教学项目明细
完美体育
|
IM最新官方
|
LD官方网站(中国)
|
星空在线官网
|
乐鱼网页版登录入口
|
马博网页版_马博(中国)
|
九州手机登录入口_九州(中国)
|
时搏在线(中国)唯一官方网站
|